AI-Driven Diagnosis in Healthcare Devices & Wearables: How Real-Time, On-Device AI is Revolutionizing Personal Health
The mix of artificial intelligence, tiny sensors, and edge computing is changing the game for how we track, diagnose, and manage health. Wearables aren’t just fitness trackers anymore—they’re evolving into real medical devices that can spot health issues in real-time. These AI-driven gadgets give us powerful insights into our health, keep our data private, and help cut down healthcare costs.
The Evolution of AI-Powered Health Monitoring
We’ve moved from reactive healthcare to proactive care thanks to modern wearables. With advanced sensors and built-in AI, today’s devices can diagnose conditions on the fly, keep an eye on chronic illnesses, and even warn users about risks before they feel any symptoms. Imagine a watch that picks up changes in your heart rate, oxygen levels, or blood sugar instantly—making health management less invasive and much more reliable.
This shift is fueled by rising chronic diseases, aging populations, and the boom in remote care. Wearables can track everything from heart rate, blood pressure, oxygen saturation, and temperature to activity, sleep, and biochemical markers like glucose and cortisol. That means health tracking has gone from just counting steps to monitoring a wide range of physical and chemical signals in real time.

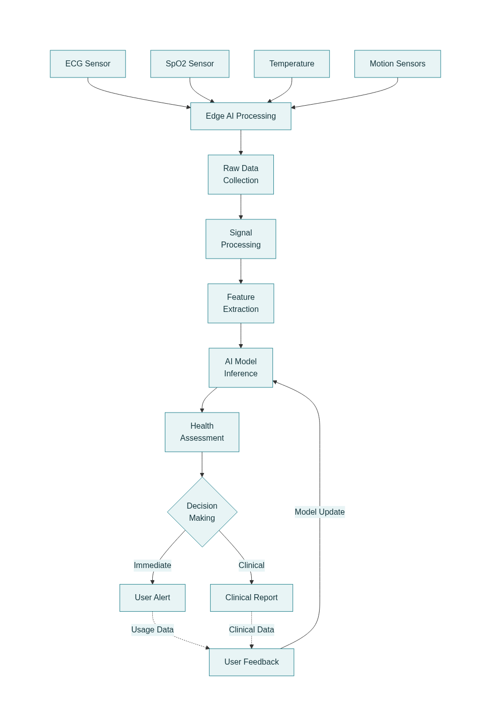
AI-Driven Healthcare Diagnosis Pipeline in Wearable Devices
AI-Driven Healthcare Diagnosis Pipeline in Wearables
Edge AI: Smarts at the Source
Instead of sending data to the cloud, edge AI processes everything directly on the device. That means faster results, better privacy, and no lag. For example, a wearable ECG can analyze your heart rhythms right on the spot and trigger an alert if it detects an arrhythmia—no waiting for a server to respond.
This local processing is especially useful where internet access is shaky or when seconds matter, like detecting seizures or falls. With healthcare data exploding—30% of the world’s data volume comes from healthcare—cloud-only systems just can’t keep up when real-time decisions are critical.
TinyML: Machine Learning in Miniature
TinyML is like AI on a diet—super small, super efficient, and designed for devices that run independently without needing Wi-Fi. Think hearing aids that adjust to the environment instantly or monitoring patches that catch early breathing trouble without sending sensitive data anywhere.
These systems sip power, lasting months or even years on a battery, which makes them perfect for long-term, remote health monitoring where power isn’t always reliable.
Why On-Device AI Wins
Running AI on the device itself comes with big perks:
- Lightning-fast responses in emergencies (milliseconds instead of seconds).
- Better privacy since sensitive data stays local.
- Works offline, so rural or low-connectivity areas still get reliable monitoring.
- Lower costs since data doesn’t need to constantly stream to the cloud.
Clinical Applications and Performance
Heart Health Monitoring
Wearables are proving their worth in heart care. Apple Watch, for instance, can detect atrial fibrillation with on-device AI, keeping data private and accuracy high. Other wearables can run full ECG analyses locally, catching arrhythmias, heart rate variability changes, and oxygen level dips—all in real time.
Sleep Disorders
AI wearables are showing serious promise in diagnosing sleep apnea. Studies report nearly 87% accuracy, with 94% sensitivity (catching actual cases) and around 75% specificity (avoiding false alarms). By analyzing motion, breathing, oxygen, and heart data, wearables can spot sleep issues like apnea, hypopnea, or central apnea—problems that often go unnoticed for years.
Mental Health and Stress
AI wearables are also making strides in mental health. Meta-analyses show 89% accuracy for detecting depression, and around 76% accuracy for spotting stress. By combining data like heart rate variability, skin conductance, sleep, and activity, these devices can pick up on early signs of mood disorders or chronic stress before they spiral.
Fall Detection
Fall detection is one of the most successful AI applications in wearables, hitting 92% accuracy. Using accelerometers, gyroscopes, and machine learning, these devices distinguish between daily movements and actual falls—reducing false alarms but ensuring fast responses in real emergencies.
Some systems even learn personal movement patterns over time, which helps fine-tune accuracy and predict near-falls, giving users a chance to prevent future accidents.

AI Wearable Performance: Clinical Validation Metrics Across Health Conditions
Technical Implementation and Validation
The FDA’s Role
The FDA closely regulates AI-driven medical devices. Its AI/ML-Enabled Device List includes wearables like watches, rings, and patches that meet strict safety and effectiveness standards. These rules ensure that the devices aren’t just smart but also clinically trustworthy.
Clinical Validation
To make it to market, AI tools go through rigorous testing against massive, diverse datasets. The goal? To prove they work across different populations, don’t introduce bias, and won’t fail when used in real-world settings. Prospective validation—testing in forward-looking, real-world scenarios—helps catch issues that controlled lab tests might miss.
Benchmarks and Metrics
- Depression detection: ~89% accuracy, 82% sensitivity, 93% specificity.
- Sleep apnea detection: ~87% accuracy, 94% sensitivity, 75% specificity.
Performance varies by algorithm type, device placement, and reference standards, but overall, AI wearables are consistently delivering strong results.
Privacy, Security, and Technical Challenges
Keeping Data Private
Since edge AI keeps data on the device, patient privacy gets a natural boost—no need to send sensitive health info to the cloud. Plus, privacy-preserving techniques now let developers train AI models without exposing raw patient data, often matching or even beating traditional methods.
Security Layers
Local processing also reduces hacking risks since the data isn’t moving through networks. On top of that, encryption, access controls, and AI-powered threat detection add more protection. Regular security checks and clear data governance policies round out the defense.
Tackling Technical Hurdles
Running AI on small devices isn’t easy. Explanations and transparency features can slow things down by 20–40%. To fix this, developers use quantization (lowering precision) and pruning (cutting out unnecessary model parts) so models fit on small processors.
Some setups mix local AI with occasional cloud syncing—for updates or more complex analysis. Federated learning is another future approach, letting multiple devices train a shared model without sharing sensitive raw data.
Market Impact and What’s Next
Growth and Adoption
The wearable medical device market is booming. With aging populations and rising healthcare costs, these devices are becoming essential. By 2025, AI will be personalizing treatments and helping shift healthcare from curing diseases to preventing them.
Hospitals and clinics are already saving money by cutting down on ER visits and hospitalizations thanks to AI-powered remote monitoring. Patients benefit too, with continuous tracking that keeps them healthier at home.
Tech Trends Ahead
- Better sensors: New devices will be more comfortable, like continuous glucose monitors you can wear for weeks.
- Telehealth integration: Wearables will feed doctors real-time updates, making remote care seamless.
- Personalized medicine: AI will tailor treatment recommendations, like tweaking medication doses based on live data.

Regulatory and Ethical Shifts
The FDA is rolling out new guidelines for managing AI-enabled devices, including how updates and changes are handled. Ethical conversations are also heating up, especially around bias. Ensuring fair and unbiased AI in healthcare is now a top priority.
Conclusion
AI-powered wearables are transforming healthcare from a reactive system into a proactive, patient-centered model. By combining edge AI, TinyML, and advanced biosensors, these devices deliver real-time, accurate insights while protecting privacy and lowering costs. Clinical studies already show strong results—proving their effectiveness in detecting conditions like heart disease, sleep apnea, and mental health challenges.
As regulations evolve and technology continues to advance, the next generation of wearables will seamlessly connect homes and clinics, enabling continuous, secure, and personalized care. Ultimately, these innovations will not only help prevent illness but also enhance quality of life, reduce healthcare costs, and empower millions to take charge of their own health.